在辅助生殖领域,一个长期悬而未决的核心问题是:如何在胚胎移植前,更精准地判断哪一枚胚胎真正具备发育潜能?
近日,锦欣生殖旗下深圳中山妇产医院生殖医学团队联合哈尔滨工业大学(深圳)的医学团队联合在《自然·通讯》(Nature Communications)发表研究成果,系统报道了一种基于微流控芯片的胚胎代谢物无创检测方法。该研究通过分析胚胎培养液中的能量代谢指标,为预测胚胎着床潜能提供了独立于形态学评估的新维度。

研究背景:超越形态学的评估需求
过去四十年,临床主要依赖形态学评分——胚胎学家在显微镜下根据细胞数目、碎片率、对称性等指标给出等级。然而,这种方法本质上是对胚胎"外貌"的主观判断,预测准确性有限。近年来,时差成像(Time-lapse)和植入前遗传学检测(PGT)分别从发育动力学和染色体层面提供了补充信息,但前者仍属形态学延伸,后者则需要对胚胎进行活检,无法完全覆盖所有临床场景。
因此,开发一种无创、客观且能反映胚胎生理功能状态的评估手段,成为辅助生殖领域的研究重点之一。

(图:图片展示了从胚胎培养、代谢物检测到移植评估的完整流程,以及微流控芯片的分层结构)
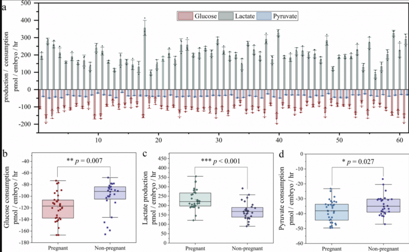
核心发现:妊娠与非妊娠胚胎存在稳定代谢差异
研究团队纳入众多单囊胚移植病例,对胚胎培养后的废弃培养液进行了代谢分析。结果显示,最终成功妊娠的胚胎与未妊娠胚胎在三种关键能量代谢物上存在显著差异:妊娠组胚胎的葡萄糖消耗速率、丙酮酸消耗速率和乳酸产生速率均高于非妊娠组。

(图:展示了胚胎的代谢谱,以及妊娠组与非妊娠组的统计学差异)
这三种代谢物覆盖了胚胎能量代谢的核心通路。葡萄糖和丙酮酸是细胞的主要能量底物,乳酸则是糖酵解代谢的产物。上述差异提示,代谢活跃度较高的胚胎可能具有更健全的线粒体功能和更活跃的细胞分裂能力,从而与更高的着床潜能相关。
基于上述发现,研究团队建立了三参数代谢评分模型。在验证队列中,该模型预测临床妊娠的曲线下面积(AUC)为86.5%,高于传统形态学评估的68.2%。当代谢评分与形态学评分联合应用时,综合模型的AUC达到87.3%,显示出代谢数据对现有评估体系具有独立的补充价值。

(图:展示了代谢评分系统、代谢评分与形态学评分的分布对比,以及三种模型的ROC曲线)
技术路径:微流控芯片降低检测门槛
用代谢物评估胚胎的想法并不新,但过去主要靠质谱仪这类大型设备——机器动辄上百万,操作复杂,样本处理也很麻烦,很难在普通生殖中心推广。
这次深圳中山妇产医院与哈工大(深圳)研究团队用了一张微流控芯片来解决这个问题。
这种微型化、低成本的设计为代谢评估的临床转化提供了技术可行性。

(图:展示了芯片对葡萄糖、乳酸、丙酮酸的检测灵敏度、线性范围、特异性及稳定性验证数据)
临床意义:为胚胎评估增加功能维度
该研究采用的检测方法仅需3微升胚胎培养液——即常规培养过程中原本废弃的液体,无需对胚胎进行任何侵入性操作。从临床转化角度看,这一"变废为宝"的思路,为无创胚胎评估提供了新的数据来源。
在应用场景上,代谢评估可能对两类人群具有特殊价值:一是形态学评分相近、难以抉择的胚胎选择场景;二是反复种植失败患者,其胚胎可能存在常规手段难以识别的功能性代谢异常。
从技术布局看,代谢评估的加入使胚胎评估维度进一步丰富。锦欣生殖此前已在AI胚胎形态学评估和无创胚胎染色体筛查(NICS)方面取得临床应用进展。此次研究从细胞功能层面提供了独立指标,形态学、遗传学与代谢组学的整合,代表了胚胎评估向多组学融合方向发展的趋势

(图:展示了验证集胚胎的代谢差异、评分分布及三种模型在独立数据中的预测表现)
本项成果是"临床问题驱动技术攻关"医工交叉合作模式的一次实践,该技术目前仍处于科研验证阶段,尚未应用于临床。
对于正在接受辅助生殖治疗的患者,深圳中山妇产医院现行的胚胎评估体系,包括形态学评估、time-lapse形态动力学分析及蛋白数字化评估,仍是临床胚胎选择的标准手段。
声明:本网转发此文章,旨在为读者提供更多信息资讯,所涉内容不构成投资、消费建议。文章事实如有疑问,请与有关方核实,文章观点非本网观点,仅供读者参考。
宝马发布全新智能电子电气架构,超级大
近日,宝马正式推出全新一代智能电子电...
莲花跑车EmiraGT4携星速车队征
传承赛道基因,唤醒速度传奇。F1中国...
AudioLab音响榜:车企汽车音响
新的一年,AudioLab为了给大家...
六年车型销量TOP15变迁,见证车市
回首国内汽车行业近十年历程,2018...
汽车行业大事件频出,政策与合作双轮驱
近期,汽车行业各类动态精彩纷呈。3月...
2025款小鹏G6与G9震撼上市,A
在春天,小鹏汽车举办了一场备受瞩目的...
蔚来firefly萤火虫首款小型车4
近日,我们从相关渠道获取了蔚来第三品...
2025年1月智能座舱供应商排名:国
2025年1月,智能座舱市场竞争呈现...
比亚迪超级e平台发布:兆瓦闪充领航油
3月17日,比亚迪举办了一场备受瞩目...
京东汽车携手郑州日产:共筑汽车后市场
3月17日,京东汽车与郑州日产汽车销...
港车北上创新高,粤车南下将启航
在香港与内地日益紧密的交流浪潮中,交...
北京越野:6大越野路线,15重权益护
2025年3月18日,以“路见远方,...
中国电动汽车百人会论坛2025聚焦产
在过去的2024年,中国经济展现出强...
别克25款昂科威S白金版上市:高性价
3月18日,别克迎来重要时刻,25款...
山海炮穿越版长续航豪华皮卡,驭享春日
仲春时节,大地回暖,蛰伏一冬的泥土中...
中国重汽新能源实力领航,多领域诠释真
2025年,中国重汽新能源在新能源商...